+866-4-23015868
ctc.ceramic@msa.hinet.net
SUCHE
0
ANFRAGE
Sprache
English
繁體中文
简体中文
日本語
Deutsch
Über uns
Unternehmensprofil
Geschichte
Standorte
Produkte
Materialkennwerte
Produktionsprozess
Produkte
Produktkategorien nach Anwendungsgebiet
Halbleiter- und optoelektronische Komponenten
Bio-keramik
Strukturkeramische Komponenten
Keramische Platten für Panzerung
Ultrapräzise bearbeitete Komponenten
Keramischer Schmuck und Gebrauchskunst
Medienpräsenz
Messen und Ausstellungen
Veranstaltungen
Technischer Support
Herunterladen
Videospiele
FAQ
Frage&Antwort
Kontaktieren Sie uns
Language
English
繁體中文
简体中文
日本語
Deutsch
Über uns
Unternehmensprofil
Geschichte
Standorte
Produkte
Materialkennwerte
Produktionsprozess
Produkte
Produktkategorien nach Anwendungsgebiet
Halbleiter- und optoelektronische Komponenten
Bio-keramik
Strukturkeramische Komponenten
Keramische Platten für Panzerung
Ultrapräzise bearbeitete Komponenten
Keramischer Schmuck und Gebrauchskunst
Medienpräsenz
Messen und Ausstellungen
Veranstaltungen
Technischer Support
Herunterladen
Videospiele
FAQ
Frage&Antwort
Kontaktieren Sie uns
Anfrage
0
+886-4-2452-1535
service@allmarketing.com.tw
Herstellungsverfahren für Keramikteile
Heim
Produkte
Produktionsprozess
Herstellungsverfahren für Keramikteile
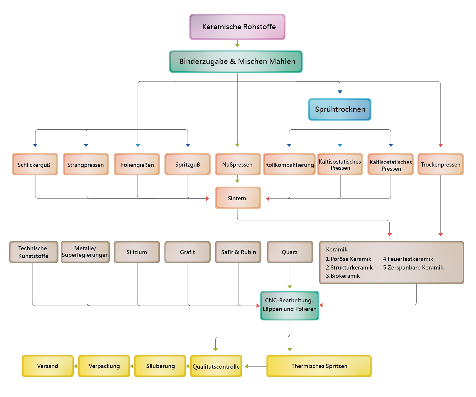
Herstellungsverfahren für Keramikteile
Keramik wird normalerweise durch Pulververdichtung, gefolgt von Sintern und maschineller Bearbeitung verarbeitet. Das Ergebnis ist ein Keramikkörper mit gewünschten Abmessungen und Eigenschaften.
Anfrage
Zurück zur Liste
Prozessdiagramm
Prozessdiagramm
Kontaktieren Sie uns